美國運通Explorer® 禮遇
新會員於網上成功申請及於首3個月內簽賬滿HK$7,000,可獲獎賞7,000飛行里數,迎新期內更可享高達HK$2=1飛行里數。
迎新獎賞 - 專享高達71,000飛行里數
成功申請並於首3個月內簽賬滿HK$7,000可享126,000美國運通積分,足夠兌換7,000飛行里數*。
積分獎賞
- 登記海外簽賬優惠: 高達 10.75 倍積分,低至 HK$1.68 = 1 里
- 於指定航空公司、旅遊網站、咖啡店及餐廳,包括bakehouse、 Paul Lafayet、 LIFETASTIC,每HK$1合資格簽賬可獲5美國運通積
- 合資格的本地消費每HK$1可獲3美國運通積分
- 外幣合資格簽賬等值每HK$1可獲3.75美國運通積分
旅遊獎賞
- 環亞機場貴賓候機室:
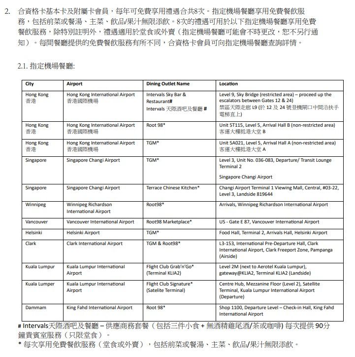
美國運通Explorer®與附屬卡會員每年可免費專享環亞機場貴賓候機室之設施合共8次。
- 候機體驗 @ Intervals
- 免費旅遊保障: 只需以美國運通Explorer信用卡支付全數海外旅遊費用,便可專享旅遊意外保障及延誤保障,讓你盡情盡興,投入暢快之旅

卡會員禮遇
- 專享香港百老匯院線4DX、3D、2D及 IMAX 電影正價戲票9折優惠
- 每曆年季度累積消費淨值滿HK$800或以上即可獲HK$120簽賬回贈(相等於高達 15% 優惠),以及15%優惠
年費
豁免首年年費; 其後年費豁免優惠—每年簽賬達HK$150,000,您可獲豁免下年度HK$2,200之基本卡會籍年費,亦可繼續使用首2張附屬卡而無須繳付年費。
申請資格:
申請人全年收入最少為 HK$300,000
優惠受條款及細則約束,資料只供參考,詳情請參閱美國運通網頁。
Image & information Source from American Express official website
